
附件:2012~2013学年度苏州大学十佳优良学风班——2012级强化班获奖材料展示:

一个班级好比一个化学反应,只有严格遵循反应机理,控制条件,适当地催化,才能高效反应,取得预期成果。
反应物
一个成功的化学反应需要高纯度的反应物,一个优秀的班级需要优秀的班级成员。苏州大学材料与化学化工学部2012级强化班的26个人,26颗心,在一年多的相处中均匀扩散,逐渐凝聚在了一起,产生奇妙的反应。
一年多来,10个活泼可爱的女孩,16个成熟稳重的汉子,在这个集体中共同奋斗,挥洒青春。在苏大“养天地正气,法古今完人”校训的熏陶下,逐渐形成了“博观约取,厚积薄发”的特色学风。
反应机理
化学反应有一定的反应机理,班级学风建设也须有其核心所在。我班坚持以思想道德建设为核心,高效地开展班级学习工作。每月,班级都会召开班级思想交流会,会议上会提供一些最新的专业发展趋势与就业形势,能让同学产生紧迫感,培养其对学习任务的责任意识,把握正确的价值取向,并结合自身现状,反思总结,调整目标与规划。由于大学生课业压力大,很少有时间静心思考,而我班的思想交流会,恰恰提供了有利契机,让同学端正态度,正确衡量自我,充分认识到学习的重要性,从而把握时间,提高效率,积极进取,不懈奋进。
同学们组成了一个集体,班级凝聚力的影响便深入到学习的方方面面。在平时的生活学习中,同学们乐于助人,关心集体,积极参与班级学习活动,开展形式多样的新型学习交流讨论互助活动,班级同学有了一种家庭归属感,这为班级优良学风的形成和实现班级整体跨越式的发展提供了保障。
对于今后的发展,班级也有新的目标与计划,预期在大二下学期完成如下工作:认真做好同学的思想工作,不断培养同学责任意识,明确目标,互相帮助与监督,增强班级凝聚力,形成良性的共同发展机制。
反应条件
化学反应需要一定的反应条件,良好的班风学风的形成同样离不开严格的班级制度。因此,2012级强化班形成了一种班级全体人员必须严格遵守和执行的班级制度。
*挂科淘汰制度:在师资力量雄厚的强化班,同学需要有强烈的忧患意识,不能怠惰懒散。根据学部与班主任要求,该年度课程有不及格,且补考未通过的同学,会被勒令退回到原专业。
*早晚自习制度:班级始终主张自觉为主,点名为辅,积极同学带动其他同学,给有惰性的同学造成无形压力,营造良好的学习氛围,培养同学自主学习意识。
*定期班会制度:班会上,同学之间讨论学习问题以及班级状况与问题,并集中解决,并且对同学阶段性的表现作出表彰和批评,让同学反思近阶段的学习,作总结与展望;会后若有时间闲暇,大家聊天交流,增强班级凝聚力。
*强化学习委员职能的新型班级管理制度:秉承学习的目的,让班级同学学习如何打造一个高效的管理层团队,同时也让班级顺利运作,我班在形成了分工明确的班委体系的基础上,要求每月进行班委组织管理经验汇报以及内部调整,让同学掌握执行、管理的经验方法。同时,学习委员权限提高,应对日常事务相当于副班长职位,有权力一票否决其他班委对于学习方面的提议。同时,学习委员督促同学及时完成学习任务,组织班级集体学习活动,如开展“强化星期三”、“学霸来帮你”等特色班级品牌活动(详细介绍见后文),促使班级优良学习氛围的形成。
反应进程
2012级强化班强调以学习为核心来开展班级团日活动。一个学风优良的班级,不仅仅要求同学的理论知识扎实,也要求同学能够走出课本,融入社会实践。我班会以多种形式开展特色班级活动,增强班级凝聚力,鼓励同学在保证学习时间和成绩的前提下,积极地参加学院和学校中的各种与学习相关的活动,尤其鼓励同学参加竞赛和创新实验项目,从中体验一份成功的快乐,树立自信。
其中最值一提的是专业知识考查型班级活动“一站到底”。在本次团日活动中,活动策划者模仿电视节目《一站到底》的形式,考查了班级同学的专业知识储备。得知团日活动的主题后,班级同学个个翘首以待,提前几个星期就开始恶补各种与专业相关的知识,晚自习都可见同学之间的相互检验与考查,难倒对方则笑容满面,被难题困住则抓耳挠腮,甚是可爱。活动当天,大家都积极踊跃,思维高速运转,可见同学们的重视程度以及对该学习方式的喜爱程度,而且该活动让同学暴露了自己专业知识储备匮乏的问题,激励他们更加如饥似渴地汲取知识,完善自我。
作为强化班,全英文教学是我班的特色。最值得一提的是班级最新推出的品牌活动“强化星期三”(详见图表1)。每周三,班级都会在晚自习时间段举办该活动。同学们按照每周确定的主题进行交流讨论,整个活动是全英文的,对同学们的英语是很大的挑战,同时也是对英文学习的一种促进与强化。同学们可以自己根据主题选取一些素材,如TED视频、文章杂志、教学文献等多种媒体形式,来进行探讨与深化交流,偶尔也会邀请外国小伙伴参与其中。同时,同学也可以通过“强化星期三”来解决学习上的问题,学习必要的软件使用技术,如Prezi软件和分享最新的时尚影视信息等等。这种新颖的活动形式以及创新的学习方法获得了同学们的好评,同时也得到老师的支持与推广。相信该活动会成为强化班的品牌活动,为同学们提高英语能力,发散思维,开拓视野,了解世界提供了平台。
催化剂
班级同学没有满足于基本的教学,需要一些正催化剂,推动班级又好又快发展。作为强化班的学生,我们需要与时代接轨,掌握科技前沿最新动态,班级鼓励同学们根据自身需要参加学校或社会组织的讲座,尤其是一些科技性质、与专业挂钩的英文讲座,加强对专业方向了解,将知识灵活运用于实际。
近期,我们班即将推出最新活动“学霸来帮你”(详见图表2),致力将其打造为与“强化星期三”一样的班级常规品牌活动活动中负责人会组织大家进行集中学习,尤其针对难度较大的课程,让同学给同学讲课(Peer Tutoring),梳理近阶段的知识点,学习方法,提高效率,扫除障碍。
同时,根据学习需要,开展学习经验交流会,实现学习互动效应。
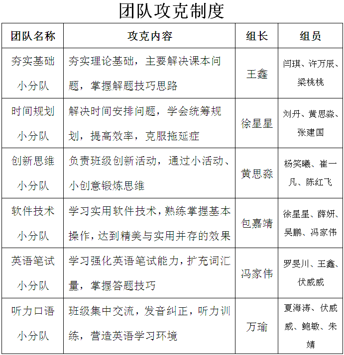
逐步落实“团队攻克”学习制度(详见图表3),鼓励学有余力的同学带领其他同学进行团体式学习,优化学习方式,提高学习动力。
反应产物
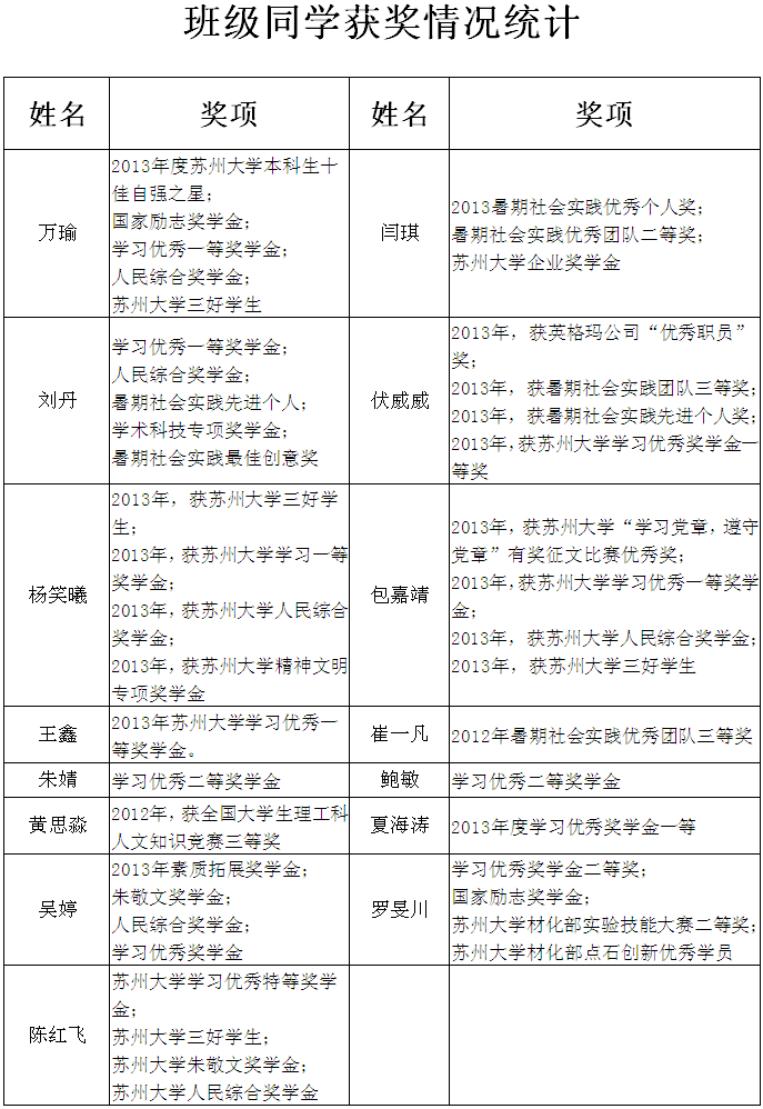
化学反应的最终目的是获得理想的产物。同样,经过一年多的努力,同学们体验了硕果累累的喜悦。在智育成绩方面,多数同学于原专业中名列前茅,且包揽各项奖学金,我班60%以上同学获得了奖学金(详细的奖项见图表4)(奖学金评定要回到原专业)。
班级学年综合测评成绩平均达82.24,超过85分有12人,超过90有2人。四级一次通过率97%,现通过率100%,六级通过率81%(详见图表5);刘丹、黄思淼同学获得人文知识竞赛三等奖。同时班级预期能保持成绩在学部领跑的态势,在良好的学习氛围下努力使班级各个同学的GPA再提高一个档次,资格认证能更加完善,预期大二下学期计算机二级等级考试通过率达50%,六级通过率100%。
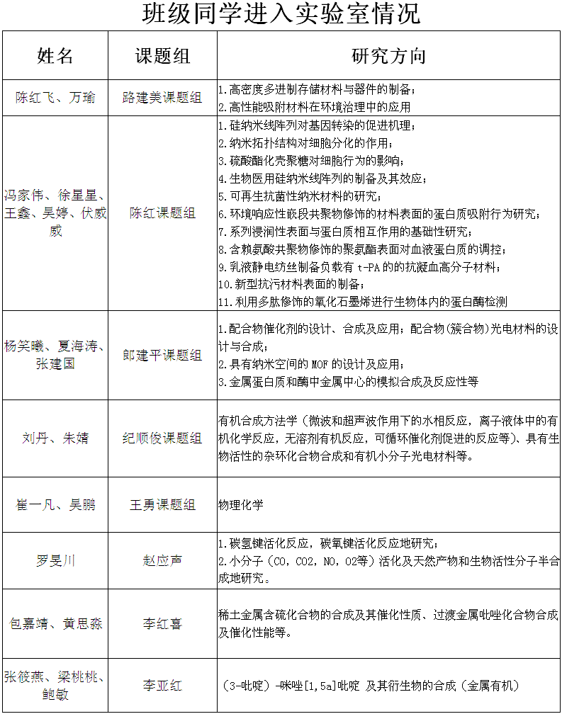
二十名同学已经提前进入实验室实践学习。(详见图表6)。截至大二上学期,这二十名进入实验室的同学正在积极努力地掌握基本实验操作与技能,熟悉专业研究方向,为将来科研工作夯实基础,认真的态度也受到了导师的肯定与赞许。
科研方面我们班级做的还不够,所以争取大二下学期班级内大部分同学能够进入实验室学习,部分同学可以跟着导师开展一些项目,在过程中提前学习科研方面的知识,提高科研能力,培养严谨思维,为将来的科研打基础。
反应总结
辛勤的努力换来了丰硕的成果。每一次的成功,每一份的荣誉都是班级全体人员汗水的结晶,更是我们留在身后的成长足迹。时间留给我们无限的记忆,但未来告诉我们那只代表着过去。成长中的2012级强化班脚步会更加沉稳,面对挑战会更加从容。感谢过去一年多时间里老师对我们的厚爱,感谢过去一年多中每一个同学无私的奉献,成长中的点点滴滴,都被珍藏在我们的记忆里。一起并肩走过的青春岁月,26颗心灵的交集,演绎着我们同样的声音——相信我们,我们会做的更好!
图表1

图表2

图表3

图表4

图表5


图表6
