苏州大学
旧版
English
网站首页
学部概况
学部简介
现任领导
机构设置
行政机构
党群机构
学院中心
委员会
历史沿革
师资队伍
院士
国家级领军人才
国家级青年人才
柔性人才
教师队伍
无机化学系
有机化学系
分析化学系
物理化学系
高分子科学与工程系
材料科学与工程系
化工与环境工程系
学术支撑团队
人才培养
本科生
招生工作
通知公告
教学动态
专业介绍
培养方案
教学安排
教学成果
规章制度
本科教学评估
研究生
招生工作
培养工作
学位工作
导师管理
博士后管理
规章制度
研究生教学通知
科学研究
学术报告
科研平台
国家级科研平台
省级科研平台
市级科研平台
校级科研平台
化学科学国际合作创新中心
科研项目
高水平论文
实验室安全
实验室安全资讯
安全培训
安全法规
党群工作
工作动态
公示公告
组织机构
规章制度
党校培训
纪委工作
组织机构
活动信息
规章制度
工会
离退休
关工委
统 战
样板支部
学生工作
学工动态
组织介绍
理论学习
志愿实践
团日活动
学生风采
创新创业
奖惩助贷
心理健康
心理健康协会
相关资讯
就业资讯
招聘动态
就业指导
材化校友会
对外服务
分析测试服务
中心简介
仪器设备
对外培训
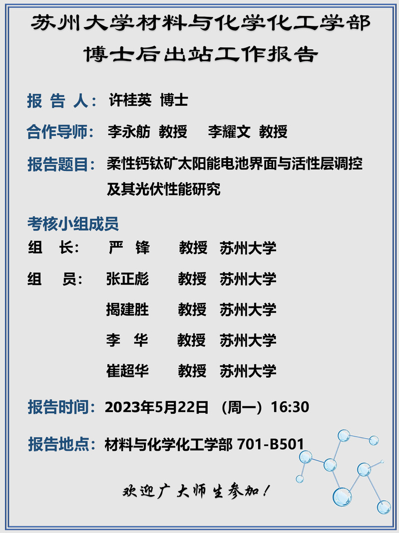
博士后出站学术报告
作者:
发布时间:2023-05-11
浏览次数:
1457